Manajemen "Bisa Sadaya"
PONDASI ORGANISASI
IKATAN KELUARGA ALUMNI STMN 2/SMKN 4 BANDUNG
Pendahuluan
Blueprint ini disusun sebagai panduan strategis dan struktural bagi Kabinet “BISA SADAYA” Ikatan Keluarga Alumni STMN 2/SMKN 4 Bandung Periode 2025-2030, juga sebagai landasan utama (pondasi) Rencana Program Organisasi Jangka Panjang 2025-2045. Dokumen ini menjadi landasan tata kelola kelembagaan yang elegan, kolaboratif, dan adaptif terhadap zaman, meneguhkan semangat alumni yang terus bergerak menuju kematangan dan kemandirian. Manajemen organisasi “BISA SADAYA” terisnspirasi oleh komponen yang biasa di gunakan dalam teknik kelistrikan, elektronikan dan teknologi informasi & Komunikasi.
Dalam analogi ini, organisasi IKA STMN 2/SMKN 4 Bandung seperti relay yang pada saat "on" maupun “off” secara berkelanjutan: sinyal kecil dari pimpinan inti (visi) menghasilkan aksi besar (misi) yang mengalir ke masyarakat, dengan badan konsultatif sebagai "penyangga" agar sistem tetap aman dan efisien. Kalau relay overload, bisa burnout sama seperti organisasi yang butuh keseimbangan agar misi filantropi tetap hidup!
Prinsip ini digunakan bukan sesuatu yang hanya dipandang sebagai visi dan misi, namun dijadikan nama sebuah sistem manajemen keorganisasin otentik, juga sebagai falsafah kolektif yang menyatukan berbagai generasi alumni: dari masa STMN 2 hingga SMKN 4 Bandung hari ini. Struktur organisasi ini menggambarkan tekad bersama untuk BISA SADAYA, berdaya bersama, mewujudkan segala potensi alumni untuk kemajuan almamater dan bangsa.
Prinsip Kelembagaan dan Tata Kelola
Struktur organisasi ini dirancang berbasis pada tiga prinsip utama:
- Kolaboratif: Mengutamakan sinergi lintas angkatan dan jurusan.
- Rotatif: Menjamin regenerasi dengan rotasi jabatan setiap enam bulan (di luar posisi Ketua Umum dan Ketua Harian).
- Representatif: Menghadirkan keadilan representasi alumni dari setiap rumpun kejuruan dan rentang generasi.
Kabinet ini dirancang secara sistemik untuk membentuk ekosistem organisasi yang terdiri atas enam lingkaran utama: Badan Eksekutif, Badan Konsultasi Alumni, Forum Cendekia, Forum Filantropi, dan Majelis Kehormatan
FILOSOFI LAMBANG
Lambang IKA STMN 2/SMKN 4 Bandung memiliki maka filosofis yang dalam.
1. Bentuk Umum dan Simbol Keutuhan
Logo berbentuk lingkaran berlapis tiga, menandakan kesatuan yang utuh, keterpaduan generasi, dan kontinuitas sejarah dari masa STM Negeri 2 hingga SMK Negeri 4 Bandung. Lingkaran merupakan simbol 'mandala' dalam pandangan Sunda, menggambarkan keteraturan jagat (Buana Agung) dan keseimbangan manusia (Buana Alit). Dalam konteks alumni, mandala ini mencerminkan harmoni antara individu, almamater, dan masyarakat. Lapisan-lapisan lingkaran menegaskan tiga pilar IKA: Silih Asih, Silih Asah, dan Silih Asuh.
2. Daun Peuteuy Selong sebagai Bingkai Kehidupan
Elemen daun di kiri dan kanan terinspirasi dari daun Peuteuy Selong (Leucaena leucocephala), tanaman endemik Jawa Barat yang dikenal lentur, cepat tumbuh, dan menyehatkan tanah di sekitarnya. Dalam filosofi Sunda, Peuteuy Selong melambangkan ketangguhan, kesahajaan, dan daya tumbuh yang tak pernah padam. Setiap helai daun menggambarkan angkatan lulusan dari tahun ke tahun, beragam, namun terikat dalam satu cabang kehidupan yang sama: almamater tercinta.
3. Simbol Tangan Berjabat di Puncak
Dua tangan yang saling menggenggam di bagian atas logo menandakan persaudaraan lintas generasi. Filosofinya berpijak pada ungkapan Sunda kuno, 'Paheuyeuk-heuyeuk leungeun, padeukeut-deukeut hate', yang berarti 'bergandengan tangan, mendekatkan hati'. Genggaman ini mewakili semangat gotong royong, kesetiaan, dan kebaikan.
4. Lambang Sekolah di Tengah (Sumber Identitas)
Bagian inti logo menampilkan lambang resmi sekolah yang menyimpan akar sejarah dan semangat keilmuan teknik. Bentuk roda gigi menandakan dunia keteknikan, lingkaran bidik melambangkan ketepatan dan fokus, sedangkan warna merah adalah simbol arus listrik dan elektronika, induk dari seluruh jurusan di sekolah. Warna merah di sini melambangkan tenaga kehidupan, keberanian, dan semangat inovasi.
5. Warna Biru Tua sebagai Jiwa Logo
Dominasi biru tua melambangkan kebijaksanaan, kesetiaan, dan kestabilan. Dalam pandangan Sunda, biru identik dengan langit dan air, menggambarkan keluasan wawasan dan kejernihan hati yang diharapkan dimiliki setiap alumni.
6. Tipografi dan Tata Lingkar
Tulisan 'IKATAN KELUARGA ALUMNI' dan 'STM NEGERI 2 – SMK NEGERI 4 BANDUNG' mengelilingi logo sebagai pernyataan identitas dan kesetiaan. Huruf kapital melambangkan ketegasan dan kesetaraan. Tulisan 'IKA' di bagian bawah berfungsi sebagai singkatan visual yang mudah dikenali.
7. Makna Keseluruhan
Secara keseluruhan, logo ini adalah simbol kahirupan, perpaduan antara akar tradisi dan teknologi modern. Dari daun Peuteuy Selong hingga simbol listrik, dari jabat tangan hingga lingkar mandala, seluruh unsur berpadu membentuk makna: 'Ngahiji dina élmu, silih pikanyaah dina hirup' , Bersatu dalam ilmu, saling mengasihi dalam kehidupan.
8. Pedoman Penggunaan Logo
Logo atau lambang resmi IKA digunakan untuk seluruh kebutuhan kelembagaan dan publikasi alumni, termasuk dokumen resmi, seragam, media digital, plakat penghargaan, dan atribut acara. Warna utama adalah biru tua, proporsi tidak boleh diubah, dan logo dilindungi HAKI atas nama IKA STM Negeri 2 / SMK Negeri 4 Bandung.
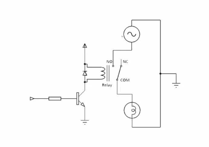
Skema Relay Swicth
Model Relay Switch Cluster bukan hanya sistem teknis, melainkan filosofi kepemimpinan. Model tata kelola menggunakan sistem “relay switch” pada sistem manajemen organisasi “Bisa Sadaya”, menggunakan konsep “Switch Cluster”, real gagasan Fajar Budhi Wibowo ini, tidak menjadikan organisasi sebagai hierarki kaku, tapi menjadi organisasi yang dinamis. Ketua Umum menjadi sentral yang searah dengan klaster fungsional yang dinamis.
Inti Konseptual
Model Relay Switch Cluster bukan hanya sistem teknis, melainkan filosofi kepemimpinan:
- Ketua Umum adalah Sumber Energi dan Wibawa;
- Ketua adalah Konduktor Sinkronisasi;
- Ketua Harian adalah Motor Penggerak Operasional;
- Sekretaris dan Bendahara adalah Stabilisator Sistem;
- Program SADAYA adalah Gerak Kolektif yang Menghidupkan Lampu Manfaat.
Struktur ini menjadikan organisasi adaptif, partisipatif, dan berkelanjutan. Bekerja bukan karena perintah, tapi karena arus nilai dan semangat kebersamaan yang mengalir terus-menerus.
MEKANISME ROTASI DAN EVALUASI JABATAN
Model Tata Kelola: “Relay Switch Cluster BISA SADAYA”
Ikatan Keluarga Alumni STMN 2 / SMKN 4 Bandung
I. PRINSIP DASAR
Rotasi dan evaluasi jabatan dilaksanakan sebagai bagian dari mekanisme pembelajaran organisasi (organizational learning) dan regenerasi kepemimpinan berkelanjutan.
Sistem ini dibangun atas tiga prinsip utama:
- Keadilan Kolektif: Setiap alumni memiliki peluang berkontribusi dalam posisi strategis sesuai kapasitas dan dedikasinya.
- Kinerja Berbasis Capaian: Setiap jabatan diukur berdasarkan hasil kerja, dampak sosial, dan kepatuhan terhadap nilai “BISA SADAYA”.
- Regenerasi Sehat & Sinergis: Rotasi bukan pergantian paksa, melainkan perpindahan estafet nilai dan tanggung jawab agar energi organisasi selalu hidup.
II. TUJUAN ROTASI DAN EVALUASI
- Menjaga dinamika organisasi agar tidak stagnan pada individu tertentu.
- Mendorong peningkatan kapasitas dan pengalaman lintas bidang bagi setiap pengurus.
- Menjamin keberlanjutan program tanpa kehilangan arah visi.
- Menghindari dominasi personal dan membangun semangat kolektif lintas angkatan.
Menyegarkan struktur agar tetap adaptif terhadap perubahan lingkungan dan kebutuhan alumni.
III. PERIODE DAN FREKUENSI ROTASI
Kategori Jabatan | Periode Evaluasi | Masa Rotasi Ideal | Keterangan |
Ketua Umum | Satu periode kepengurusan | Tidak dirotasi; hanya melalui pemilihan umum IKA | Evaluasi oleh Komite Pembina dan Majelis Kehormatan |
Ketua I, Ketua II, Ketua III, Ketua Harian, Sekretaris & Bendahara | Tiap 1 tahun | Rotasi maksimal 2 kali dalam 1 periode | Dapat berpindah posisi antar bidang berdasarkan rekomendasi evaluasi |
Ketua Pelaksana Program “SADAYA” | Tiap 1 tahun | Rotasi minimal 1 kali dalam 1 periode | Berdasarkan hasil capaian indikator program dan inovasi baru |
Koordinator / Asisten / Anggota | Tiap 6 bulan | Rotasi fleksibel | Didorong untuk belajar lintas bidang dan memperkuat kolaborasi |
Komite Pembina & Penasehat | Tiap 2 tahun | Tidak wajib rotasi; bersifat evaluatif berdasarkan keaktifan dan moralitas | Penggantian hanya melalui musyawarah Ketua Umum & Pembina |
Majelis Kehormatan | Tiap 2 tahun | Tidak dirotasi kecuali ada pelanggaran etik | Menjaga stabilitas dan marwah lembaga |
IV. INDIKATOR KINERJA DAN PENILAIAN (IKU ORGANISASI)
Evaluasi dilakukan dengan pendekatan IKU (Indikator Kinerja Utama) dan ILU (Indikator Loyalitas & Ujaran Nilai).
Setiap posisi dinilai dengan kombinasi kinerja kuantitatif dan nilai kualitatif berikut:
Aspek Evaluasi | Parameter Penilaian | Penilai Utama |
Kinerja Program | Capaian target, kualitas output, dampak alumni & sosial | Ketua II & Ketua Harian |
Tata Kelola & Administrasi | Ketertiban laporan, akuntabilitas, efisiensi sumber daya | Ketua I, Sekretaris Umum & Bendahara Umum |
Loyalitas & Nilai “BISA” | Konsistensi dalam kolaborasi, keteladanan, dan integritas | Ketua Umum & Komite Pembina |
Etika & Perilaku Organisasi | Kepatuhan terhadap norma, AD/ART, dan kode etik alumni | Majelis Kehormatan |
Inovasi & Kolaborasi | Kemampuan menciptakan gagasan baru, membangun mitra, dan memperluas dampak | Forum Cendekia & Ketua III |
V. PROSEDUR EVALUASI JABATAN
- Persiapan Evaluasi (Minggu ke-1, Bulan ke-11 setiap tahun)
- Ketua Harian menyiapkan instrumen evaluasi berdasarkan format IKU.
- Ketua III (Audit Internal & Monev) memimpin tim penilai lintas bidang.
- Setiap pengurus mengisi Form Laporan Capaian Tahunan (FLCT).
- Pelaksanaan Evaluasi (Bulan ke-12)
- Dilakukan rapat evaluasi bersama Ketua Umum, Ketua I, Ketua II, dan Ketua Harian.
- Hasil penilaian dituangkan dalam Berita Acara Evaluasi Tahunan (BAET).
- Rekomendasi Hasil Evaluasi
- Nilai “Sangat Baik” → Diperpanjang / dinaikkan tanggung jawab.
- Nilai “Baik” → Dapat bertahan dengan rekomendasi peningkatan.
- Nilai “Cukup” → Dirotasi ke bidang lain yang sesuai kapasitas.
- Nilai “Kurang” → Ditarik sementara dan diberikan pelatihan ulang.
4. Penetapan Rotasi
- Keputusan akhir berada di tangan Ketua Umum berdasarkan rekomendasi Ketua I, Ketua II dan Ketua III.
- Surat Keputusan (SK Rotasi) ditandatangani Ketua Umum dan disahkan oleh Komite Pembina.
VI. PROSEDUR ROTASI JABATAN
Tahapan | Uraian Tindakan | Penanggung Jawab |
1. Identifikasi Posisi | Menentukan posisi yang akan dirotasi berdasarkan evaluasi & kebutuhan organisasi | Ketua I, Ketua II dan Ketua III serta Ketua Harian |
2. Seleksi Internal | Menjaring calon dari jajaran pengurus aktif atau alumni yang direkomendasikan | Tim Formatur & Komite Penasehat |
3. Konsultasi Pembina | Mendapatkan pertimbangan moral dan kesesuaian karakter calon | Komite Pembina |
4. Penetapan Rotasi | Ditetapkan melalui SK Ketua Umum | Ketua Umum |
5. Serah Terima Jabatan (Sertijab) | Dilaksanakan secara terbuka, disertai laporan capaian jabatan sebelumnya | Ketua Harian & Sekretaris Umum |
6. Pembekalan & Orientasi | Calon pejabat baru mengikuti pelatihan singkat orientasi nilai “BISA SADAYA” | Ketua I, Ketua II dan Ketua III |
Mekanisme Penilaian Kinerja
- Penilaian Triwulan (3 Bulanan)
Dilakukan oleh Tim Monev Internal bersama Ketua Harian dan Ketua III.
Fokus: pelaksanaan program, progres capaian, dan efisiensi anggaran.
Hasil: laporan singkat Dashboard Performa. - Penilaian Semester (6 Bulanan)
Dipimpin oleh Ketua Umum bersama Ketua I dan II.
Fokus: dampak program, sinergi antar pilar, dan transparansi keuangan.
Hasil: Laporan Tengah Periode (Midterm Review). - Evaluasi Tahunan (Annual Review)
Melibatkan Forum Cendekia, Komite Penasehat, dan Majelis Kehormatan.
Fokus: hasil strategis, reputasi, moralitas, dan kontribusi jangka panjang.
Hasil: Laporan Akhir Tahun (Annual Impact Report), dipublikasikan terbuka untuk alumni.
Sistem Penilaian Skor Kolektif (Shared Score System)
Setiap bidang dinilai menggunakan skala 1–5 dalam tiga dimensi:
Dimensi Penilaian | Bobot | Makna Evaluatif |
Capaian Program | 40% | Melihat realisasi target dibanding rencana kerja. |
Dampak & Manfaat | 40% | Menilai pengaruh nyata program terhadap alumni dan masyarakat. |
Kinerja Kolaboratif | 20% | Mengukur kemampuan bekerja lintas bidang, sinergi, dan solidaritas tim. |
Hasil akhirnya berupa Skor Kolektif Kabinet (SKK), dasar untuk:
- Penilaian rotasi jabatan (bila diperlukan, tiap 6 bulan),
- Evaluasi capaian visi tahunan,
- Penyusunan rekomendasi penghargaan & perbaikan kinerja.
Reward, Recognition & Reform
- Reward (Penghargaan): Diberikan kepada individu/tim dengan capaian tertinggi dan kontribusi berkelanjutan. Bentuknya: sertifikat, apresiasi publik, atau dukungan pelatihan lanjutan.
- Recognition (Pengakuan): Diumumkan dalam Forum Alumni Tahunan, sebagai budaya penghormatan atas dedikasi dan integritas.
- Reform (Perbaikan): Bidang dengan skor rendah akan mendapat Coaching Program pendampingan, bukan teguran. Tujuannya memperbaiki arah, mengembalikan semangat, dan memperkuat tim.
Struktur Organisasi Bertingkat
Berikut susunan lengkap struktur organisasi dengan klasifikasi jabatan (posisi, jumlah, representasi jurusan/angkatan, tugas utama, & handle visi-misi). Total ~100 posisi. Kalasifikasi Alumni:
- Alumni Utama (Lulus >45 Tahun);
- Alumni Madya (Lulus >30<45 Tahun);
- Alumni Muda (Lulus >15 <30 Tahun);
- Alumni Pertama/Pratama (Lulus <15 Tahun).
Setiap jabatan eksekutif di selain Ketua Umum, Ketua, Ketua Harian, Para Sekretaris Umum dan para Sekretaris, juga Bendahara Umum serta Para Bendahara, dilakukan rotasi periodik setiap 6 bulan, secara evaluatif dengan semangat kebersamaan, peningakatan kapasitas, bergerak bersama untuk stabilitas kinerja. Rotasi ini bukan diberhentikan, tapi beralih ke tugas lain berdasarkan proyek yang dijalankan.
A. BADAN EKSEKUTIF
A.1. Badan Eksekutif Supervisi
(15 Posisi; Klasifikasi: Pimpinan Pusat, Koordinasi Holistik Kolektif Visi BISA)
No. | Jabatan | Uraian Peran & Fungsi Utama | Jumlah |
1 | Ketua Umum | Pimpinan tertinggi organisasi, pemegang mandat dan arah strategis IKA; penjaga marwah, kehormatan, dan kesinambungan visi “BISA SADAYA”. | 1 |
2 | Ketua I – Bidang Strategi & Tata Kelola Organisasi | Koordinator penguatan kelembagaan, perumusan Aturan dan SOP, dan tata kelola administratif IKA. | 1 |
3 | Ketua II – Bidang Program & Inovasi Alumni | Pengarah dan pengendali pelaksanaan program “SADAYA”, memastikan sinkronisasi visi dan kegiatan. | 1 |
4 | Ketua III – Bidang Audit Internal, Monitoring & Evaluasi IKU | Pengendali mutu organisasi dan kinerja program; melakukan audit internal, monitoring, serta evaluasi berbasis Indikator Kinerja Utama (IKU). | 1 |
5 | Ketua Harian | Pelaksana kebijakan dan pengendali operasional program kerja harian. | 1 |
6 | Sekretaris Umum | Pengelola tata kelola administrasi dan kesekretariatan organisasi. | 1 |
7 | Sekretaris Bidang Pusat Data Alumni | Pengelola sistem informasi dan database alumni. | 1 |
8 | Sekretaris Bidang Administrasi Internal | Penanggung jawab tata kelola internal, dokumentasi, dan arsip organisasi. | 1 |
9 | Sekretaris Bidang Administrasi Eksternal | Penghubung administrasi antara IKA dan pihak luar. | 1 |
10 | Sekretaris Bidang Kesekretariatan | Pelaksana urusan surat-menyurat, agenda rapat, dan notulensi organisasi. | 1 |
11 | Bendahara Umum | Pengelola keuangan dan tata kelola pendanaan IKA. | 1 |
12 | Bendahara Bidang Pembiayaan Program | Penanggung jawab anggaran program kerja. | 1 |
13 | Bendahara Bidang Penggalangan Dana Internal | Pengelola sumber pendanaan dari anggota dan alumni. | 1 |
14 | Bendahara Bidang Penggalangan Dana Eksternal | Penanggung jawab relasi sponsor dan mitra filantropi. | 1 |
15 | Bendahara Bidang Investasi & Aset | Mengelola aset, dana abadi, dan pengembangan investasi alumni. | 1 |
A.2. Badan Eksekutif Pelaksana
(Representasi rumpun/jurusan/angkatan, eksekutor utama misi “SADAYA”)
A.2. BADAN EKSEKUTIF PELAKSANA – PROGRAM “SADAYA”
No. | Program / Bidang | Struktur Pelaksana (Jabatan) | Uraian Peran & Fungsi Utama | Jumlah Personel |
1 | Program SILATURAHMI | Ketua Pelaksana Program | Memimpin keseluruhan pelaksanaan program Silaturahmi; merancang strategi penguatan jejaring alumni lintas angkatan. | 1 |
Sekretaris Program | Mengelola administrasi, surat-menyurat, serta laporan kegiatan dan keuangan program. | 1 | ||
Koordinator Bidang Outreach & Reuni Alumni | Menjalankan kegiatan temu alumni, koordinasi angkatan, serta merancang konsep reuni tematik berbasis keberdayaan. | 1 | ||
Asisten Koordinator Rumpun Elektronika | Mengkoordinasikan keterlibatan alumni rumpun elektronika dalam setiap agenda Silaturahmi. | 1 | ||
Asisten Koordinator Rumpun Kelistrikan | Menjalin komunikasi antar alumni jurusan kelistrikan serta memfasilitasi kontribusi angkatan. | 1 | ||
Asisten Koordinator Rumpun Teknologi Informasi | Mengelola integrasi sistem digital dalam penghubung antar alumni (grup, database, komunikasi daring). | 1 | ||
Koordinator Media Digital & Konten Sosial | Mengelola kanal komunikasi IKA di media sosial; mempublikasikan kegiatan Silaturahmi. | 1 | ||
Asisten Koordinator Media Digital | Membantu produksi konten dan dokumentasi visual kegiatan. | 1 | ||
Koordinator Publikasi & Dokumentasi | Mengarsipkan kegiatan, membuat publikasi resmi dan laporan kegiatan berbasis narasi. | 1 | ||
Asisten Koordinator Publikasi | Membantu penulisan berita, caption, dan konten editorial kegiatan. | 1 | ||
Anggota Tim | Pelaksana teknis kegiatan lapangan dan dukungan administratif lintas angkatan. | ±12 | ||
Total Personel Program Silaturahmi | ±22 | |||
2 | Program ABADI | Ketua Pelaksana Program | Memimpin dan mengawasi pengelolaan dana abadi, investasi, dan penggalangan sumber daya. | 1 |
Sekretaris Program | Mengatur administrasi keuangan, surat, dan arsip kegiatan. | 1 | ||
Koordinator Bidang Penggalangan Dana | Menyusun strategi donasi dari alumni dan sponsor. | 1 | ||
Asisten Koordinator Penggalangan | Membantu pengumpulan data donatur dan administrasi donasi. | 1 | ||
Koordinator Bidang Investasi | Mengelola rencana investasi jangka panjang dan pengembangan aset. | 1 | ||
Asisten Koordinator Investasi | Melakukan riset kelayakan dan laporan evaluasi kegiatan investasi. | 1 | ||
Koordinator Bidang Diversifikasi Usaha | Merancang usaha baru yang potensial bagi IKA dan alumni. | 1 | ||
Asisten Koordinator Diversifikasi | Membantu implementasi usaha kolaboratif alumni. | 1 | ||
Anggota Tim | Mendukung kegiatan operasional program ekonomi alumni. | ±10 | ||
Total Personel Program Abadi | ±18 | |||
3 | Program DAYA | Ketua Pelaksana Program | Menjadi pengarah utama penguatan kapasitas alumni dan pengembangan karier. | 1 |
Sekretaris Program | Menyusun laporan, dokumentasi, dan hasil evaluasi pelatihan. | 1 | ||
Koordinator Bidang Bimbingan Karir & Skill Vokasi | Mengembangkan pelatihan vokasi dan peningkatan kompetensi alumni. | 1 | ||
Asisten Koordinator Bimbingan Karir | Membantu pelaksanaan kegiatan bimbingan karir dan sertifikasi. | 1 | ||
Koordinator Bidang CRM & Monev Internal | Memantau kinerja program dan indikator keberhasilan alumni. | 1 | ||
Asisten Koordinator CRM & Monev | Membantu pengolahan data dan analisis evaluasi program. | 1 | ||
Koordinator Bidang Mitra Strategis & Pentahelix | Membangun jejaring kolaboratif antar lembaga dan mitra kerja. | 1 | ||
Asisten Koordinator Mitra Strategis | Membantu pelaksanaan dan tindak lanjut kerja sama eksternal. | 1 | ||
Anggota Tim | Melaksanakan kegiatan lapangan dan logistik pelatihan. | ±10 | ||
Total Personel Program Daya | ±18 | |||
4 | Program ASIH | Ketua Pelaksana Program | Menjadi pengarah utama kegiatan sosial dan kemanusiaan alumni. | 1 |
Sekretaris Program | Mengatur dokumentasi, laporan kegiatan, dan administrasi bantuan sosial. | 1 | ||
Koordinator Bidang Respon Bencana | Menyusun strategi cepat tanggap bantuan alumni terhadap bencana. | 1 | ||
Asisten Koordinator Respon Bencana | Mengkoordinasi tim lapangan dalam penyaluran bantuan. | 1 | ||
Koordinator Bidang Tanggung Jawab Sosial & Lingkungan | Mendorong partisipasi alumni dalam kegiatan sosial dan lingkungan termasuk kegiatan religiusitas, olah raga, kesehatan serta kebudayaan | 1 | ||
Asisten Koordinator Sosial & Lingkungan | Membantu pengelolaan kegiatan sosial kemasyarakatan. | 1 | ||
Koordinator Bidang Advokasi Hukum Alumni | Menangani isu-isu hukum yang dihadapi alumni atau organisasi. | 1 | ||
Asisten Koordinator Advokasi Hukum | Membantu penyusunan rekomendasi hukum dan dokumentasi kasus. | 1 | ||
Anggota Tim | Pelaksana teknis dan penggerak lapangan kegiatan sosial. | ±10 | ||
Total Personel Program Asih | ±18 | |||
5 | Program YASA (KARYA) | Ketua Pelaksana Program | Mengarahkan kegiatan pengembangan karya dan kolaborasi usaha alumni. | 1 |
Sekretaris Program | Menyusun laporan kegiatan dan dokumentasi kerja kolaboratif. | 1 | ||
Koordinator Bidang Usaha Kolaborasi Internal | Mengkoordinasikan kerja sama antar alumni di bidang usaha. | 1 | ||
Asisten Koordinator Internal | Membantu administrasi dan pelaksanaan kolaborasi internal. | 1 | ||
Koordinator Bidang Usaha Kolaborasi Eksternal | Menghubungkan alumni dengan mitra bisnis eksternal. | 1 | ||
Asisten Koordinator Eksternal | Mengelola komunikasi dan laporan kerja sama. | 1 | ||
Koordinator Bidang Kontribusi Alumni | Menumbuhkan semangat kontribusi karya nyata alumni. | 1 | ||
Asisten Koordinator Kontribusi Alumni | Membantu kegiatan showcase, pameran, dan publikasi karya. | 1 | ||
Anggota Tim | Pelaksana kegiatan produksi dan kerja sama lintas sektor. | ±10 | ||
Total Personel Program Yasa (Karya) | ±18 | |||
6 | Program ANDIL (KEBERSAMAAN) | Ketua Pelaksana Program | Menjadi pengarah program ekonomi kolektif alumni (koperasi & UMKM). | 1 |
Sekretaris Program | Mengelola administrasi koperasi dan kegiatan usaha bersama. | 1 | ||
Koordinator Bidang Koperasi Alumni | Menyusun sistem koperasi alumni dan regulasinya. | 1 | ||
Asisten Koordinator Koperasi | Membantu pelaksanaan operasional dan keanggotaan koperasi. | 1 | ||
Koordinator Bidang Pembinaan UMKM Alumni | Mendorong pengembangan usaha alumni dan pendampingan bisnis. | 1 | ||
Asisten Koordinator UMKM | Membantu pelatihan dan monitoring usaha alumni. | 1 | ||
Koordinator Bidang Pameran & Bursa Kerja | Mengelola event pameran usaha dan career fair alumni. | 1 | ||
Asisten Koordinator Bursa Kerja | Membantu data lowongan dan penyaluran kerja alumni. | 1 | ||
Anggota Tim | Pelaksana kegiatan, promosi, dan dokumentasi lapangan. | ±10 | ||
Total Personel Program Andil (Kebersamaan) | ±18 |
B. BADAN KONSULTATIF ALUMNI
(Alumni Utama & Madya; berperan sebagai penasehat strategis dan penjaga marwah organisasi)
No. | Unsur / Komite | Posisi | Uraian Peran & Fungsi Utama | Jumlah Personel |
1 | Komite Pembina (Alumni Utama) | Koordinator Komite Pembina | Menjadi pengarah tertinggi dalam Komite Pembina; berfungsi sebagai penasihat langsung Ketua Umum dalam menentukan arah strategis, menjaga kesinambungan visi, dan menilai kinerja tahunan organisasi. | 1 |
Anggota Pembina Senior Bidang Kepemimpinan & Tata Kelola | Membina Ketua Umum dan para Wakil Ketua dalam hal etika kepemimpinan, arah kebijakan organisasi, dan sinergi antarlembaga. | 1 | ||
Anggota Pembina Bidang Operasional & Kebijakan Harian | Membina Ketua Harian dalam sistem eksekusi kebijakan, pengendalian kegiatan, serta pengelolaan sumber daya manusia. | 1 | ||
Anggota Pembina Bidang Administrasi & Sekretariat | Membina Sekretaris Umum dan jajaran sekretariat dalam penataan sistem administrasi, arsip, serta tata persuratan organisasi. | 1 | ||
Anggota Pembina Bidang Keuangan & Dana Abadi | Membina Bendahara Umum dan timnya dalam tata kelola keuangan, investasi, dan akuntabilitas pendanaan organisasi. | 1 | ||
Anggota Pembina Bidang Silaturahmi & Relasi Alumni | Membina Ketua Program Silaturahmi untuk memperkuat jaringan lintas angkatan dan komunikasi antarrumpun. | 1 | ||
Anggota Pembina Bidang Ekonomi & Investasi Alumni | Membina Ketua Program Abadi dalam perencanaan ekonomi berkelanjutan dan pengembangan aset organisasi. | 1 | ||
Anggota Pembina Bidang Penguatan Daya Saing Alumni | Membina Ketua Program Daya dalam program peningkatan kapasitas, sertifikasi, dan pelatihan alumni. | 1 | ||
Anggota Pembina Bidang Sosial & Kemanusiaan | Membina Ketua Program Asih dalam kegiatan sosial, kemanusiaan, dan tanggung jawab lingkungan. | 1 | ||
Anggota Pembina Bidang Karya & Inovasi | Membina Ketua Program Yasa (Karya) dalam pengembangan karya kreatif, kolaborasi usaha, dan inovasi alumni. | 1 | ||
Anggota Pembina Bidang Ekonomi Kolektif & Kebersamaan | Membina Ketua Program Andil (Kebersamaan) dalam pembentukan koperasi, UMKM alumni, dan solidaritas ekonomi. | 1 | ||
Total Personel Komite Pembina | 11 | |||
2 | Komite Penasehat (Alumni Madya) | Koordinator Komite Penasehat | Menjadi penghubung aktif antara Komite Pembina, Ketua Umum, dan jajaran pelaksana; memberi masukan taktis dan operasional. | 1 |
Penasehat Bidang Tata Kelola Organisasi | Menyusun rekomendasi teknis untuk penyempurnaan struktur, SOP, dan tata kerja organisasi. | 1 | ||
Penasehat Bidang Administrasi & Dokumentasi | Memberi saran terkait efisiensi sistem administrasi dan digitalisasi dokumen IKA. | 1 | ||
Penasehat Bidang Keuangan & Audit Internal | Menilai laporan keuangan, mengawasi arus dana, serta memberi saran perbaikan akuntabilitas. | 1 | ||
Penasehat Bidang Hukum & Etika Organisasi | Memberikan pandangan hukum dan menjaga kepatuhan terhadap AD/ART dan regulasi. | 1 | ||
Penasehat Bidang Komunikasi & Publikasi | Mengarahkan strategi komunikasi publik dan brand IKA. | 1 | ||
Penasehat Bidang IT & Database Alumni | Memberi panduan teknis untuk pengelolaan pusat data alumni dan sistem digital organisasi. | 1 | ||
Penasehat Bidang Silaturahmi & Relasi Alumni | Menjadi jembatan antarangkatan dan memfasilitasi reuni, forum, serta interaksi lintas generasi. | 2 | ||
Penasehat Bidang Ekonomi & Investasi | Menyusun kajian dan saran bisnis alumni, investasi sosial, dan diversifikasi pendanaan. | 2 | ||
Penasehat Bidang Pendidikan & Kewirausahaan | Memberikan arahan kurikulum pelatihan alumni, inkubasi usaha, dan peningkatan SDM. | 2 | ||
Penasehat Bidang Sosial & Lingkungan | Memberi masukan terhadap kegiatan sosial, lingkungan, religiusitas, olah raga, kesehatan, kebudayaan dan advokasi kemanusiaan, | 2 | ||
Penasehat Bidang Karya & Inovasi Alumni | Mengkaji potensi produk, karya, dan inovasi yang bisa diangkat menjadi aset IKA. | 2 | ||
Penasehat Bidang UMKM & Koperasi Alumni | Memberikan strategi penguatan usaha mikro alumni dan sistem koperasi. | 2 | ||
Penasehat Bidang Kemitraan & Filantropi | Menjalin komunikasi dengan mitra eksternal dan donatur untuk keberlanjutan program. | 2 | ||
Total Personel Komite Penasehat | 21 | |||
3 | Majelis Kehormatan Alumni | Ketua Majelis Kehormatan | Menjaga etika, moralitas, dan kehormatan organisasi. Mengambil peran sebagai “hakim etik” dalam kasus pelanggaran integritas. Berjumlah 3 - 5 orang | 1 |
Anggota (Dari unsur Pembina dan Penasehat) | Bertugas menyidangkan pelanggaran etika, memberikan pertimbangan moral, serta merekomendasikan tindakan etik atau pemulihan marwah organisasi. | 6 | ||
Total Personel Majelis Kehormatan | 7 |
C. FORUM CENDEKIA ALUMNI
| No. | Bidang Keilmuan / Fokus | Posisi | Uraian Peran & Fungsi Utama | Jumlah Personel |
1 | Pakar Keilmuan & Keahlian Teknik/Kejuruan | Koordinator | Menjadi pengarah utama bagi forum pakar keilmuan dan teknis; memimpin koordinasi riset, diseminasi ilmu, serta memberikan masukan berbasis kompetensi teknik dan vokasi kepada organisasi. Berfungsi sebagai jembatan antara dunia industri, pendidikan, dan inovasi teknologi alumni. | 1 |
Anggota | Berasal dari berbagai jurusan keahlian (Elektronika, Listrik, TOI, TKJ, RPL, Multimedia, dan bidang teknik lainnya). Berperan sebagai kontributor gagasan, narasumber kegiatan pelatihan, pembimbing riset alumni muda, serta penulis kajian strategis berbasis kejuruan. | Tidak terbatas | ||
2 | Pakar Sosial & Ekonomi | Koordinator | Memimpin dan menyinergikan pakar di bidang sosial, ekonomi, dan budaya; bertanggung jawab merancang kerangka kajian kebijakan sosial, model pemberdayaan ekonomi alumni, dan strategi penguatan komunitas. | 1 |
Anggota | Berasal dari lintas disiplin sosial, ekonomi, budaya, pendidikan, dan manajemen. Berperan aktif dalam menyusun kajian ekonomi alumni, riset sosial, advokasi masyarakat, serta pengembangan kebijakan berbasis kesejahteraan kolektif. |
D. FORUM FILANTROPI & MITRA STRATEGIS
(Alumni dan Non-Alumni)
Kategori | Keterangan |
Para Donatur Utama | Individu atau korporasi yang memberikan dukungan pendanaan dan fasilitas. |
Mitra Strategis Pentahelix | Kemitraan lintas unsur: Akademisi, Bisnis, Komunitas, Pemerintah, dan Media. |
Koordinator | Tidak ada; forum bersifat terbuka dan kolaboratif. |
E. PENERIMA MANFAAT (BENEFICIARIES)
Kategori | Deskripsi |
Alumni | Penerima manfaat utama dari seluruh program pengembangan dan jejaring ekonomi. |
Masyarakat & Almamater (Sekolah) | Penerima dampak sosial, pendidikan, dan pengabdian yang diinisiasi oleh alumni. |